EX-10.6 2 ex10_6q32023cvna-amended.htm EX-10.6 ex10_6q32023cvna-amended
Certain information has been excluded because it is both (i) not material and (ii) the type that the registrant treats as private or confidential. 1 AMENDED AND RESTATED INVENTORY FINANCING AND SECURITY AGREEMENT I. THE PARTIES TO THIS AGREEMENT This Amended and Restated Inventory Financing and Security Agreement (“Agreement”) is effective as of November 1, 2023 (the “Effective Date”), and is made by and among the following parties: A. Ally Bank (Ally Capital in Hawaii, Mississippi, Montana, and New Jersey), a Utah state chartered bank (together with its successors and assigns, “Bank”), with a local business office located at 5851 Legacy Circle, Suite 200, Plano, Texas 75024; and B. Ally Financial Inc., a Delaware entity (“Ally”) with a local business office located at 5851 Legacy Circle, Suite 200, Plano, Texas 75024 (together with Bank, the "Ally Parties” and Bank and Ally each being, an “Ally Party”); and C. Carvana, LLC, an Arizona limited liability company, with its principal executive office currently located at 300 E. Rio Salado Parkway, Tempe, Arizona 85281 (“Carvana”). II. THE RECITALS The essential facts relied on by Bank, Ally, and Carvana as true and complete, and giving rise to this Agreement, are as follows: A. This Agreement amends and restates in its entirety that certain Inventory Financing and Security Agreement dated as of September 22, 2022 (as previously amended, supplemented, or otherwise modified) entered into by and among the Ally Parties and Carvana. B. From time to time, Carvana has and/or intends to acquire one or more Vehicles (defined below) from one or more manufacturer, distributor, dealer, auctioneer, merchant, customer, broker, seller, or other supplier ("Vehicle Seller(s)”), for the principal purpose of selling or leasing Vehicles to retail and wholesale customers in the ordinary course of business. C. To enable Carvana to acquire and hold Vehicles in inventory, Carvana wants the Ally Parties to provide Carvana with wholesale inventory floorplan finance accommodations by (i) advancing the purchase price of the Vehicles directly to the Vehicle Sellers; (ii) advancing funds to other third parties who are not Vehicle Sellers; or (iii) by loaning money directly to Carvana for Vehicles that were previously purchased from Vehicle Sellers by Carvana (“Inventory Financing”). Vehicles acquired with or held as a result of Inventory Financing may be referred to as “Inventory Financed Vehicles.” D. The Ally Parties are willing to provide Carvana with Inventory Financing in accordance with this Agreement. E. The Inventory Financing will be governed by this Agreement. Accordingly, this Agreement sets forth the rights and duties between the Ally Parties and Carvana concerning Inventory


 
2 Financing, including establishment of a credit line by which Inventory Financing will be made by either or both of the Ally Parties, payment of principal, interest, and other charges, the grant of security interests in collateral, and other terms and conditions. III. THE AGREEMENT In consideration of the premises and the mutual promises in this Agreement, which are acknowledged to be sufficient, Bank, Ally, and Carvana agree to the following: A. Inventory Finance Accommodations. 1. Definition of “Vehicle". As used in this Agreement, “Vehicle” means an automobile, van, or light duty truck that is not manufactured for a particular commercial purpose. Notwithstanding anything to the contrary in this Agreement or otherwise, Inventory Financing is available only for a Vehicle that can be registered for use on public highways, and is not a vehicle that is or has been titled outside the United States, in each case: (a) of the then-current model year, or twelve previous model years, (b) having fewer than 150,000 miles, (c) that Carvana has purchased for at least $1,500.00, (d) for which Carvana has received the title and purchase documentation, (e) that has not been purchased by Carvana for the use of its employees, (f) that is not subject to a current arbitration proceeding between the purchaser and the Carvana with respect to the sale of such vehicle, and (g) that is not subject to an existing consumer lease from Carvana or an affiliate of Carvana. 2. Establishment of a Committed Inventory Financing Credit Line. Subject to the terms and conditions of this Agreement: (a) Each of the Ally Parties commits to provide Inventory Financing to Carvana until the Maturity Date. Before the Maturity Date, Carvana may request that the Ally Parties extend this commitment, and the Ally Parties, in their sole discretion, may extend this commitment. (b) The sum of all Inventory Financing by each Ally Party, plus any obligation of each Ally Party to make specific advances to a Vehicle Seller or other party, constitutes a single obligation of Carvana to such Ally Party. The sum of all Inventory Financing plus the sum of all obligations of both of the Ally Parties to make specific advances to Vehicle Sellers or other parties constitutes Carvana’s “Wholesale Outstandings.” (c) The “Maturity Date” shall be 5:00 p.m. Eastern Time on April 30, 2025.


 
3 [***] Redacted for confidentiality purposes. 3. Amount of the Credit Line. The aggregate amount of credit available pursuant to this Agreement (the “Credit Line”) will be $1,500,000,000.00. 4. Advance. The advance rate for Inventory Financing, is as follows: (a) Vehicles purchased from auction: initially funded within 30 calendar days of purchase, [***]% of: (i.) the purchase price of such Vehicle, plus (ii.) fees charged by an auction in connection with the purchase of such Vehicle, plus (iii.) post-sale inspection fees in connection with the purchase of such Vehicle. The Ally Parties have no obligation to advance any amount for costs related to transportation or labor with respect to a Vehicle. (b) Trade-in Vehicles, Vehicles purchased from rental companies, and Vehicles purchased directly from customers and any amounts initially funded for an auction Vehicle after 30 calendar days from the purchase date: [***]% of acquisition cost of such Vehicles. (c) Any amounts re-borrowed under the Credit Line against a Vehicle after repayment of the initial advance: [***]% of the principal balance amount that was repaid on the immediately prior pay-off of such Vehicle. 5. Method of Providing Inventory Financing. The Credit Line must be used exclusively for Inventory Financing in any of the following ways: (a) Advances Directly to Vehicle Sellers. From time to time, upon notice from Carvana or Vehicle Sellers, either or both of the Ally Parties may advance money directly to Vehicle Sellers for Vehicles acquired or proposed to be acquired by Carvana as Inventory Financed Vehicles. The Ally Parties will make payment in accordance with and in reliance on any invoice, draft, debit, contract, advice, or other communication received by the Ally Parties from the Vehicle Seller. The amount that will be advanced on behalf of Carvana for the Vehicles will be determined in accordance with Subsection III.A.4, above. The Ally Parties are not required to verify the order or shipment of any Vehicle for which it pays a Vehicle Seller and are not responsible for any nonconformity of the Vehicle, delivery, or transaction between Carvana and a Vehicle Seller. If requested, Carvana will promptly provide invoices, bills of sale, title, and other transaction documents pertaining to such Vehicles. (b) Advances Directly to or on behalf of Carvana. From time to time, either or both of the Ally Parties may advance money directly to Carvana or to other third parties who are not Vehicle Sellers on behalf of Carvana to finance Vehicles then owned or proposed to be acquired by Carvana. The amount that will be advanced to or


 
4 on behalf of Carvana for the Vehicles will be determined in accordance with Subsection III.A.4 above. Upon request by either or both of the Ally Parties, Carvana must provide the Ally Parties with satisfactory evidence of the value, ownership, and title status of the Vehicle(s), including the manufacturer’s certificate of origin or title certificate (original or valid copy), invoice or bill of sale, and the shipping receipt, bill of lading, and the like. 6. Evidence of Inventory Financing. The Ally Parties will maintain on their books and records in accordance with their usual practices, one or more accounts detailing the Inventory Financing, Wholesale Outstandings, and all Interest, Principal Reductions, net settlements (as described in Section III.C.4 below), Other Charges and any other related fees, costs, expenses, and payments owed by Carvana. From time to time, ordinarily monthly, the Ally Parties will furnish Carvana with statements of its account information (“Wholesale Billing Statement”). If only one Wholesale Billing Statement is provided by the Ally Parties, the Wholesale Billing Statement will indicate (by account number or otherwise) the Inventory Financing provided by each of the Ally Parties. Unless Carvana advises the Ally Parties in writing of any discrepancy on the Wholesale Billing Statement within ten (10) calendar days of receipt, and absent manifest error, the Wholesale Billing Statement will be deemed acknowledged and agreed to by Carvana and conclusive proof of Carvana’s actual obligation to each of the Ally Parties as of the date of the Wholesale Billing Statement last received by Carvana. 7. Other Financing Accommodations. Upon Carvana’s request, either or both of the Ally Parties may provide other forms of finance and/or credit accommodations which arise out of or relate to the business operations of Carvana and/or any of its owners, officers, or affiliates, including, without limitation, the discount purchase of retail installment sale and lease agreements, working capital, revolving credit, equipment, and realty loans (such accommodations from either of the Ally Parties being, the “Other Financing Accommodations”). The availability, amount, terms, conditions, provisions, continuation, documentation, and administration of Other Financing Accommodations are separate and distinct from the Inventory Financing under this Agreement and may be provided, if at all, only according to the terms and conditions of the written agreement between such Ally Party and Carvana. If Carvana requests additional Inventory Financing beyond the Credit Line, and the Ally Parties decline the request, then Carvana and the Ally Parties will negotiate in good faith to restructure the credit and collateral arrangements under this Agreement to facilitate Carvana’s efforts to obtain the additional financing from another financial institution. 8. Advance Floorplan Accommodation. (a) The Ally Parties will allow Carvana to obtain Inventory Financing on Vehicles for which Carvana does not then hold a lien-free title, provided that: (i) Carvana owns the Vehicle and it is not in the process of being sold, (ii) the Vehicle is subject to a lien noted on the certificate of title by the financial institution that provided retail credit accommodations for the prior owner, and no other lien is noted on the title or otherwise exists (to the knowledge of Carvana), (iii) Carvana remits payment to that lienholder to discharge the retail lien before or upon requesting a floorplan advance for such Vehicle from the Ally Parties, (iv) the


 
5 [***] Redacted for confidentiality purposes. floorplan proceeds are remitted directly to Carvana, and (v) the Vehicle’s title is lien-free within [***] calendar days of the original floorplan advance date (collectively, “Advance Floorplan Accommodation”). (b) Carvana must immediately repay any outstanding advance under the Advance Floorplan Accommodation for any Vehicle if the title for such Vehicle is not lien-free within [***] calendar days of the original floorplan advance date. (c) Carvana's outstanding floorplan advances under the Advance Floorplan Accommodation must be limited to a maximum of 10% of the Credit Line. (d) Advance Floorplan Accommodation is provided by the Ally Parties in their sole discretion. The Ally Parties may modify the terms, conditions, provisions, documentation, and administration of the Advance Floorplan Accommodation in their sole discretion. The Ally Parties reserve the right to rescind the Advance Floorplan Accommodation for any reason or no reason. B. Interest, Principal Reductions, Late Charges, Costs, Expenses and Other Charges and Fees. 1. Interest Accrual, Rate, and Method of Calculation. Wholesale Outstandings owed to the Ally Parties will bear interest on and from the day after each advance or loan through the date of repayment in full. Interest will be at a per annum rate and will be determined using a 365/360 simple interest method of calculation, unless expressly prohibited by law (“Interest”). The Interest rate applicable for all Wholesale Outstandings (the “Interest Rate Increment”) will be either (a) the Prime Rate plus 10 basis points if the amount of Wholesale Outstandings divided by the Total Inventory Value is less than 50% or (b) the Prime Rate plus 50 basis points if the amount of Wholesale Outstandings divided by the Total Inventory Value is equal to or greater than 50%. The Ally Parties will adjust the Interest Rate Increment daily based on the Total Inventory Value listed in the previous day’s Vehicle Report and the Wholesale Outstandings as of the same day. The “Prime Rate” is the per annum rate of interest announced by Bank from time to time as its “prime rate.” The Prime Rate and its effective date will be announced on the Ally Dash website, or a replacement source designated in a written communication by Bank to Carvana. Notwithstanding the foregoing, to the extent the Prime Rate is more than 10 basis points different than the U.S. prime rate published by the Wall Street Journal, for a period of at least 7 calendar days, Carvana and the Ally Parties agree to negotiate in good faith regarding whether the Interest Rate Increment should be adjusted. 2. Maximum Interest. In no event will Interest owed to either or both of the Ally Parties under this Agreement exceed the maximum rate of interest allowed by law in effect at the time it is assessed. Each of the Ally Parties and Carvana intend to faithfully comply with applicable usury laws, and this Agreement is to be construed in accordance with this intent. If circumstances cause the actual or imputed interest contracted for, charged, or received by either or both of the Ally Parties to be in excess of the maximum rate of


 
6 [***] Redacted for confidentiality purposes. interest allowed by law, Carvana must promptly notify the affected Ally Party(ies) of the circumstance, and such Ally Party(ies) will either, at their sole discretion, refund to Carvana, or credit the Wholesale Outstandings owed by Carvana to such Ally Party(ies), with so much of the imputed interest as will reduce the effective rate of interest to an amount one-tenth of one percent (0.10%) per annum less than the maximum rate of interest allowed by law for the applicable period. 3. Principal Reductions. Carvana must pay a monthly principal reduction of 10% of the original principal amount financed by the Ally Parties (each a "Principal Reduction”) for each Vehicle on Carvana’s floorplan for more than 120 days (regardless of repayment and re-borrowing) until the outstanding principal amount for that Vehicle is reduced to the lesser of 50% of the original principal amount financed by the Ally Parties or 50% of the clean wholesale value. Principal Reductions may be billed to Carvana and will reduce the amount of the Wholesale Outstandings when paid by Carvana. Any change in the Principal Reductions required by either or both of the Ally Parties will not constitute an amendment to this Agreement. 4. Late Charge. Unless prohibited by law, each of the Ally Parties may assess a late charge of up to five percent (5%) of any amount owed to such Ally Party(ies) that is not paid when due and payable after giving effect to applicable grace periods (“Late Charge”). The Late Charge is in addition to Interest. 5. Costs, Expenses, Fees. Unless prohibited by law, Carvana must pay all expenses and reimburse each of the Ally Parties for any cost, expense, or other expenditures, including reasonable attorney fees and legal expenses; amounts expended by the Ally Parties on behalf of Carvana; collection and bankruptcy costs, fees and expenses; and all other amounts incurred by each of the Ally Parties in the enforcement of any right or remedy, collection of any Obligation, or defense of any claim or action in respect of this Agreement. 6. Other Charges and Fees. The Ally Parties may assess, and Carvana will pay charges in connection with Inventory Financing in the areas of audit, collateral monitoring, non- compliance, and returned item (“Other Charges”). Provided no Default has occurred, the Ally Parties will provide advance notice of at least 30 calendar days of new charges or changes to existing charges. 7. Commitment Fee. Simultaneously with the signing of this Agreement, Carvana will pay to the Ally Parties a “Commitment Fee” in the amount of $[***]. 8. Availability Fee. For each calendar quarter beginning with the fourth quarter of 2023 (i.e., Effective Date through December 31, 2023), Carvana will pay an “Availability Fee” equal to [***] basis points times the difference between the average outstanding floorplan balance for such quarter and the Credit Line. The Availability Fee will be calculated by the Ally Parties promptly after the end of each quarter and will be due and payable no later than the end of the month immediately following the end of such quarter. C. Payments by Carvana. 1. Permissive Principal Payments. Except as otherwise expressly stated in this Agreement, Carvana may pay to the Ally Parties some or all of the Wholesale


 
7 Outstandings and any other payment obligations at any time before they are due and payable without premium or penalty. 2. Required Payments. Carvana must (a) fully, promptly, and faithfully pay to the Ally Parties the Wholesale Outstandings, Interest, Principal Reductions, Late Charges, Other Charges, costs, expenses, fees, and any other payment obligations due under this Agreement, as follows: (i.) the principal amount of the advance or loan by the Ally Parties for each Inventory Financed Vehicle as and when such Vehicle is sold, leased, consigned, gifted, exchanged, transferred, or otherwise disposed of, registered, placed into service, or no longer in the possession of the Carvana, or if it is otherwise lost, stolen, confiscated, missing, or otherwise not received, or if it is damaged or destroyed: and (ii.) the total amount specified in the Wholesale Billing Statement or other billing statements for Interest, Principal Reductions, Late Charges, Other Charges, costs, expenses, fees, and any other payment obligations, immediately upon receipt from the Ally Parties, it being understood and agreed by the parties that accrued Interest will be billed in the Wholesale Billing Statement monthly, (b) No later than the Maturity Date, Carvana will fully, promptly, and faithfully pay to the Ally Parties all unpaid Wholesale Outstandings, Interest, Principal Reductions, Late Charges, Other Charges, costs, expenses, fees, and any other payment obligations due and unpaid under this Agreement. 3. Method of Payment. All payments must be made by Carvana to the Ally Parties by one or more of the following methods: (i) in good funds by draft, check, or other negotiable instrument, (ii) in good funds by wire transfer, electronic fund transfer, automated clearing house transfer, or other electronic means, or (iii) chattel paper assigned to one of the Ally Parties that is acceptable to such Ally Party in its sole discretion. Upon request by either or both of the Ally Parties, Carvana must make all payments to such Ally Party(ies) in immediately available funds, certified check, bank check, and the like. Carvana must remit all payments owed to Ally and Bank under this Agreement to Ally at the local business office set forth in Section I above, or any other place as each of the Ally Parties designates from time to time. 4. “Full” Payment Defined. The requirement for making payments “fully” as set forth in this Agreement means that the required payment amount must be either actually remitted to and received by the Ally Parties in whole, without setoff or recoupment, or credited by either of the Ally Parties or any affiliate of either of the Ally Parties in accordance with the SmartCash Agreement among the Ally Parties and Carvana. This does not include funds actually received by the Ally Parties from or on behalf of Carvana for specific application to a required payment by way of: (a) subvention, discount, subsidy, support, or supplementation from a Vehicle


 
8 Seller; or (b) credit, rebate, bonus, debit, disbursement, or other payment from either of the Ally Parties or any other person for the purchase of chattel paper, distribution from finance reserve accounts, application of account balances, and the like. Absent payment actually being remitted by Carvana to the Ally Parties or actually credited by either of the Ally Parties or any of their affiliates, payment is not “fully” made because either or both of the Ally Parties have: (a) a right of setoff, recoupment, and the like; (b) a Security Interest in or an assignment of Collateral, or the proceeds thereof; or (c) a direct or indirect claim against a Vehicle Seller, surety, guarantor, or any other person. Carvana's obligation to pay each of the Ally Parties as set forth in this Agreement is independent of any other rights that Carvana or either of the Ally Parties may have to effect payment from other sources and persons, and neither of the Ally Parties has any duty to undertake the enforcement of any other rights. 5. "Prompt” Payment Defined. Except for payments required in III.A.8(b), III.B.7 and 8, III.C.2(b), and III.C.5(a), the requirement for making payments “promptly” as set forth in this Agreement means that the required payment amount must be tendered to the Ally Parties within five (5) business days. (a) Release Period. In their sole discretion, either or both of the Ally Parties may permit more time between the event and payment due date to take into account factors such as delays in the administration, processing, and delivery of the payments (“Release Period”). The Release Period is available only when Carvana is not in Default under this Agreement and for payments required under Subsection III.C.2(a)(i) above. The existence, duration, terms, and continuation of the Release Period are subject to change from time to time by each of the Ally Parties. Changes in the Release Period by the Ally Parties do not constitute amendments of this Agreement. Consistent with the foregoing, the following provisions will apply to the Release Period as of the effective date of this Agreement: i. With respect to vehicles sold by Carvana pursuant to a retail installment contract that becomes subject to the so-called “Flow Purchase” facility between the Ally Parties and Carvana and/or its affiliates, Carvana may make payment to the Ally Parties under Section IIIC.2(a)(i) on or before the earlier of one (1) business day after the Ally Parties fund Carvana (or its affiliate) under such Ally facility, or seven (7) business days after the date of sale;


 
9 ii. In all other circumstances, Carvana will make payment to the Ally Parties under IFSA Section III, C.2(a)(i) on or before seven (7) business days after the date of sale; and iii. The Ally Parties reserve the right to adjust, increase or decrease these periods in the future, in their discretion with notice to Carvana of at least five (5) business days prior to the effect of such adjustment, increase or decrease. 6. “Sold” Defined. “Sold” as set forth in this Agreement means the delivery or transfer of ownership, title, or interest in the property by Carvana to a third party (whether an affiliate or non-affiliate of Carvana). 7. Source and Application of Payment. The source of all payments due under this Agreement is presumptively deemed to be Collateral. Absent Default, the Ally Parties will apply payments pursuant to Carvana’s instructions. Absent instruction from Carvana, or in the event of Default, the Ally Parties will apply payments against any obligation due and owing by Carvana under this Agreement or other Financing Accommodations. A payment is not final to the extent of any defeasance of it by application of law. Payment made by check, draft, or other instrument will be deemed made by Carvana not later than one (1) business day after the instrument is accepted by the payor bank. Except as otherwise provided in any SmartCash Agreement between Carvana and either or both of the Ally Parties, payments made by wire transfer, electronic fund transfer, automated clearing house transfer, and other electronic means will be deemed made by Carvana upon posting of such payment by the Ally Parties. 8. Term, Maturity. The term of this Agreement will commence on the Effective Date and expire on the Maturity Date. On the Maturity Date: (a) all obligations of the Ally Parties to provide Inventory Financing under this Agreement or otherwise, will cease, and (b) all unpaid Wholesale Outstandings, Interest, Principal Reductions, Late Charges, Other Charges, costs, expenses, fees, and any other payment obligations due and unpaid under this Agreement are due and payable. Notwithstanding the expiration of the term, Carvana will continue to comply with the terms and conditions of this Agreement until all Obligations arising under this Agreement are paid in full to the Ally Parties in good funds. D. The Ally Parties’ Security Interests. 1. Grant of Security Interest. Carvana hereby grants to each of Bank and Ally a continuing security interest in and a collateral assignment of (the “Security Interest”) all of the following described property in which Carvana has or may have any rights, wherever located, whether now existing or hereafter arising or acquired (including property that is reacquired by Carvana for any reason, including but not limited to: voluntarily or involuntarily, through the unwinding of a transaction, by operation of law such as resulting from an avoidance action, or otherwise), and any and all accessions, additions, attachments, replacements, substitutions, returns, profits, and proceeds in whatever form or type, of any of the following property (the “Collateral”):


 
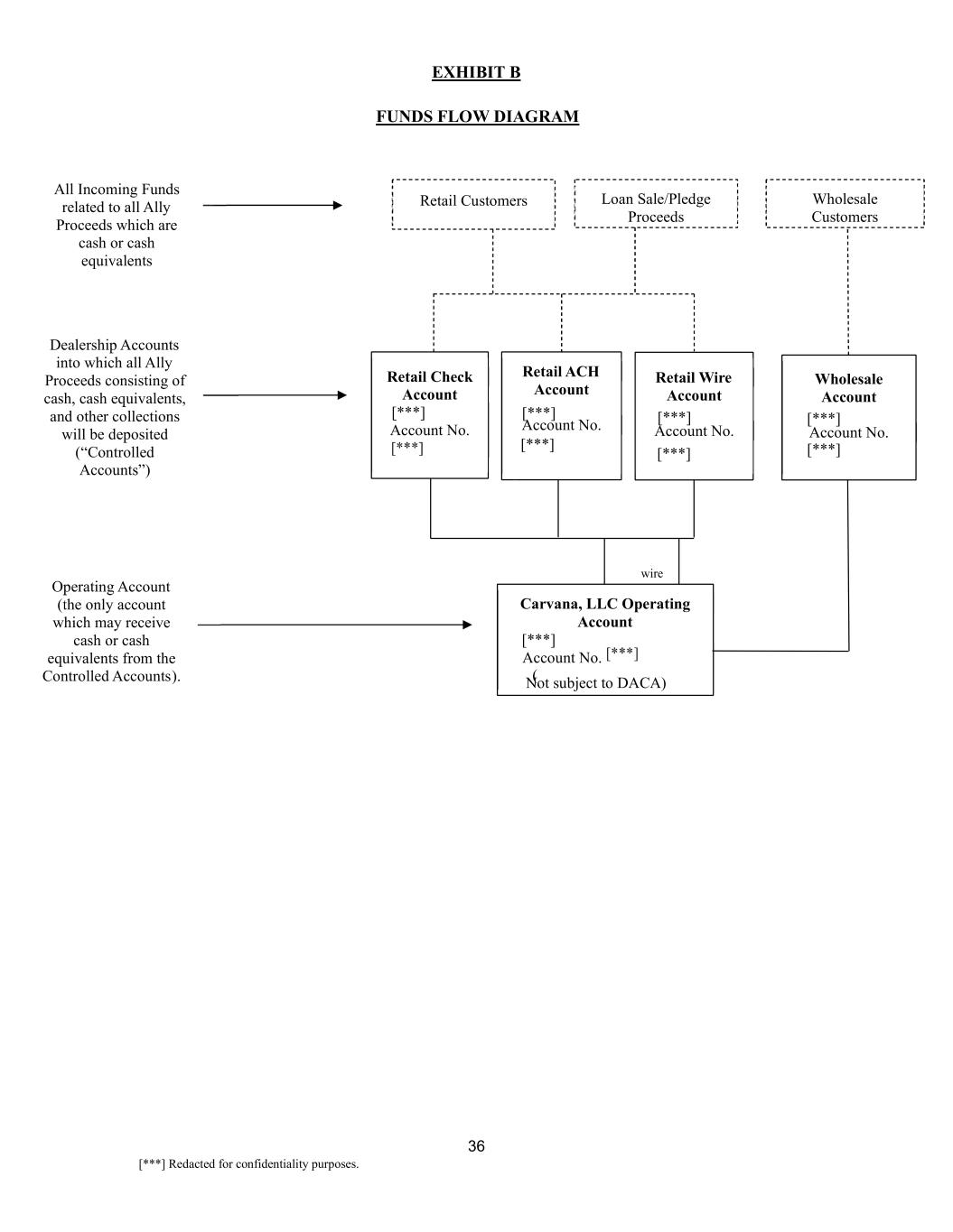
10 all Vehicles, including but not limited to those for which either of the Ally Parties provides Inventory Financing; accounts; general intangibles (including but not limited to all intellectual property and all licenses in relation thereto); chattel paper; all of Carvana’s deposit accounts described on Exhibit A annexed to that certain Funds Flow Certificate, dated as of September 1, 2023 attached as Exhibit 1 to this Agreement (the “Funds Flow Certificate”), together with all replacements, substitutions, or additions to such deposit accounts (such deposit accounts collectively, the “Controlled Accounts”), along with all cash, cash equivalents, or other collections in such Controlled Accounts. The Security Interest will not attach to (unless otherwise elected by Carvana) Excluded Assets, and Excluded Assets will not constitute Collateral. The term “Excluded Assets” will mean: (i) any asset or property if, to the extent and for so long as the grant of a lien thereon is prohibited by any statute or regulation or (ii) any “intent-to-use” application for registration of a trademark filed pursuant to Section 1(b) of the Lanham Act, 15 U.S.C. § 1051, prior to the filing of a “Statement of Use” pursuant to Section 1(d) of the Lanham Act or an “Amendment to Allege Use” pursuant to Section 1(c) of the Lanham Act with respect thereto and acceptance thereof by the United States Patent and Trademark Office, solely to the extent, if any, that, and solely during the period, if any, in which, the grant of a security interest therein would impair the validity or enforceability of or void any registration that issues from such intent-to-use application under applicable federal law; provided, however, that Excluded Assets will not include any accessions, additions, attachments, replacements, substitutions, returns, profits, and proceeds in whatever form or type, of any Excluded Assets referred to in clauses (i) and (ii) (unless such accessions, additions, attachments, replacements, substitutions, returns, profits, or proceeds would independently constitute Excluded Assets referred to in clauses (i) or (ii)). 2. The Obligations Secured. The Collateral secures payment and performance of all debts, obligations, and duties of Carvana to Bank and Ally of every kind and description, now existing or hereafter arising under this Agreement, whether primary or secondary, absolute or contingent, due or to become due, direct or indirect, presently contemplated or not contemplated by Bank, Ally or Carvana, or otherwise designated by the parties as secured or unsecured (“Obligations”). 3. Status of Collateral. The Collateral is held by Carvana in trust for each of the Ally Parties. The Collateral must be and shall remain free from all confiscations, assessments, forfeitures, loss, destruction, impairment, tax liens and other liens, security interests, pledges, claims, and encumbrances except for: (a) the Security Interest arising under this Agreement or other agreements with the Ally Parties, or as otherwise contemplated by this Agreement or such other agreements with the Ally Parties;


 
11 (b) non-consensual statutory liens resulting from deposits made in the ordinary course of business in connection with workers compensation, unemployment insurance, social security, and other similar laws; (c) security interests and liens incurred pursuant to or arising under (A) any Second Priority Debt Document (as defined in the First Lien/Second Lien Intercreditor Agreement, dated September 1, 2023, among Carvana, the Ally Parties, and U.S. Bank Trust Company, National Association (the “Intercreditor Agreement”)), or (B) any Additional Senior Debt Document (as defined in the Intercreditor Agreement) (the Second Priority Debt Documents and the Additional Senior Debt Documents are collectively, the “Junior Debt Documents”); provided that notwithstanding anything to the contrary in this Agreement, any Second Priority Debt Document, or Additional Senior Debt Document (whether or not in effect as of September 1, 2023), both (x) the aggregate principal amount of obligations (inclusive of any premiums, fees and/or other similar amounts) under all Second Priority Debt Documents and Additional Senior Debt Documents (such amount, the “Junior Debt”) will not exceed $6.125 billion (plus the accrual of interest, the accretion of accreted value, and the payment of interest in the form of additional indebtedness capitalized to the outstanding aggregate principal amount of such Junior Debt (e.g., interest paid in-kind) (collectively, “PIK Interest”)) and (y) any Junior Debt (I) will be expressly subject to the terms and conditions of the Intercreditor Agreement and (II) immediately before and immediately after giving effect such issuance or other extension of credit in connection with such indebtedness, no Default has occurred or is continuing; (d) other security interests and/or liens to which each of the Ally Parties specifically consents in writing; (e) liens with respect to outstanding motor vehicle fines and liens imposed by law, including carriers’, warehousemen’s, mechanics’, materialmen’s, repairmen’s, construction contractors’ or other like liens, in each case for sums not yet overdue for a period of more than 60 days or that are bonded or being contested in good faith by appropriate proceedings; (f) landlord’s liens for sums not yet overdue; (g) liens for taxes, assessments or governmental charges which are not overdue for a period of more than 60 days or which are being contested in good faith by appropriate proceedings; provided that appropriate reserves required pursuant to GAAP (or other applicable accounting principles) have been made in respect thereof; (h) licenses and sublicenses of intellectual property rights entered into in the ordinary course of business and not interfering in any material respect with the ordinary conduct of the business of Carvana;


 
12 (i) liens on the Controlled Accounts in favor of the depository institution holding such Controlled Accounts, which liens have been subordinated to the liens of the Ally Parties; (j) non-consensual liens securing or otherwise arising out of judgments, decrees, attachments, orders, or awards, with each such lien not arising from a final judgment in excess of $1.0 million and which all such liens outstanding at any given time in the aggregate do not exceed $10.0 million, so long as (i) any appropriate legal proceedings which may have been fully initiated for the review of such judgment, decree, attachment, order, or award have not been finally terminated, (ii) the period within which such proceedings may be initiated has not expired, or (iii) no more than 60 days have passed after (A) such judgment, decree, attachment, order, or award has become final or (B) such period within which such proceedings may be initiated has expired; and (k) Interests of consignors in vehicles that have been consigned to Carvana (the “Consigned Vehicles”), provided such consignors have: (i) filed UCC financing statements against Carvana specific to such Consigned Vehicles, (ii) sent written consignment notices to the Ally Parties, and (iii) otherwise complied with all requirements of the UCC for a consignor to protect its interest in consigned inventory. The grant of the Security Interest and the execution of any document, instrument, promissory note, or the like, in connection with it or the Obligations do not constitute payment or performance of any of the Obligations, except to the extent of actual, indefeasible payment of the Obligations from the realization by Carvana or the Ally Parties of the Collateral or otherwise. Except as otherwise agreed to by the parties, the Security Interest continues to the full extent provided in this Agreement until all Obligations are fully and indefeasibly paid and performed, even if the Credit Line is from time to time modified, suspended, or terminated and reestablished. 4. Perfection of Security Interest. Although Carvana acknowledges that all previously filed financing statements will remain in place during the term of this Agreement and will serve to perfect the Ally Parties’ security interests, the Ally Parties may each file financing statements, note their liens on titles, and take any other steps in order to establish, confirm, and maintain a perfected Security Interest in the Collateral. Carvana will execute and deliver any documents necessary and appropriate for these purposes and otherwise irrevocably appoints each of the Ally Parties to do so. Each of the Ally Parties may require Carvana to pay any fee, cost, tax, or assessment required by any government entity to perfect and/or maintain each of the Ally Parties’ Security Interest in the Collateral. All financing statements previously filed by either or both of the Ally Parties are hereby ratified and authorized by Carvana as of the date of filing.


 
13 5. Protection of Security Interest. Unless expressly prohibited by law, in the event of Default and unless and until the Default is cured to the satisfaction of the Ally Parties or in the event of material jeopardy to 10% or more of the Collateral pledged hereunder (based on clean wholesale value), upon either of the Ally Parties’ request, Carvana must immediately: (a) turn over to Ally or some other party designated by the Ally Parties custody or control of all manufacturer’s certificates of origin, certificates of title, documents of title, bills of sale, invoices, and other records or instruments of ownership by Carvana pertaining to the Vehicles. (b) protect and defend the Collateral against the claims and demands of all other persons, including, but not limited to obtaining waivers from landlords, depository institutions and other parties which have access to or control over the Ally Parties’ Collateral or proceeds of the Ally Parties’ Collateral; and (c) permit representative(s) of each of the Ally Parties to monitor Collateral by taking one or more of the following actions: (i.) to enter any locations where Carvana conducts business or maintains Collateral, and to remain on the premises for such time as such Ally Party(ies) may deem desirable; (ii.) to take possession and control over certificates of origin, title, and keys with respect to each Vehicle comprising Carvana’s inventory or equipment; (iii.) to take constructive or actual possession and control over all documents, books; records, papers, accounts, chattel paper, electronic chattel paper, instruments, promissory notes, general intangibles, payment intangibles, supporting obligations, contract rights, software, or any similar types of tangible or intangible property relating to or comprising the Collateral; (iv.) to receive payment of all Collateral proceeds; and (v.) to take whatever additional actions as either or both of the Ally Parties may deem necessary or desirable to protect and preserve the Collateral, and to carry out, and to protect and preserve each of the Ally Parties’ security rights and remedies. 6. Offset. In addition to the Security Interest, each of the Ally Parties retains any and all rights of offset, recoupment, netting-out, and any other legal or equitable rights, in each case provided to it under applicable law, to credit those assets of Carvana in the possession or control of Ally Bank or Ally Financial, as applicable, against any Obligations of Carvana to Ally Bank or Ally Financial under this Agreement or any other auto finance related agreement (e.g., inventory financing; SmartAuction; purchase of retail installment sale contracts and leases), whether then matured, liquidated, or due. For clarity, the term “Obligations of Carvana” in the preceding sentence does not include the obligations of any affiliate of Carvana.


 
14 7. Authorization Regarding Proceeds of Collateral. Carvana hereby authorizes and empowers each of Bank and Ally to demand, collect and receive from auctions and others, and give such parties binding receipts for, all proceeds of Collateral and, in Carvana’s name or otherwise, to prosecute suits therefor. With or without a default, each of the Ally Parties may, at any time notify auctions and others to make payment directly to the Ally Parties of proceeds of Collateral. Carvana unconditionally and irrevocably authorizes and instructs auctions and others to make payment of proceeds of Collateral directly to the Ally Parties as instructed and authorizes auctions and others to rely on a copy of this Agreement as evidence of the authorization and instruction. The Ally Parties will account to Carvana for all sums received pursuant to this Section III.D.7 and applied in the manner described in Subsection III.C.7 above. This authorization is irrevocable without the prior written consent of each of the Ally Parties and is provided as additional security for and not as payment of obligations now or hereafter arising to the Ally Parties. Carvana hereby appoints each Bank and Ally as its agent and attorney-in-fact for the sole purpose of executing or endorsing, on Carvana’s behalf, any document, check or other instrument necessary to cause payment of proceeds of Collateral, or to perfect Bank’s and/or Ally’s security interest in the proceeds of Collateral. 8. On September 1, 2023, Carvana, Ally, and Wells Fargo Bank, National Association executed a deposit account control agreement relating to the Controlled Accounts (a “Deposit Account Control Agreement”). If any Controlled Account is established after the Effective Date, Carvana will provide a deposit account control agreement executed by Carvana and its depository institution to the Ally Parties (upon full execution, such deposit account control agreement shall be considered a Deposit Account Control Agreement) promptly following establishment of such Controlled Account and, in any event, prior to the deposit of any Ally Proceeds into such Controlled Account. E. Carvana’s Handling of Vehicles. 1. Ownership and Taxes. Carvana will have and maintain absolute title to and ownership of each Vehicle, subject to each Ally Party’s respective Security Interest in the Vehicle. Carvana will pay all taxes and assessments at any time levied on any Vehicle as and when they become due and payable. 2. Location. Carvana will keep Vehicles at Carvana’s locations (including without limitation retail business locations, temporary holding locations, and inspection and repair center locations) and will not remove them from those locations (other than transportation and relocation among such locations or to customers after sale), except: (a) for temporary relocation for repair, restoration, reconditioning, governmental inspection, and the like. (b) upon advance or concurrent notice to the Ally Parties, for bailment to another person for upfitting, completion, upgrading, modification, and the like; or (c) upon advance or concurrent notice to the Ally Parties, for storage and display at a temporary location.


 
15 3. Condition. Carvana will keep Vehicles in good operating condition and repair, in good and marketable condition and will not alter or substantially modify any of them, except as otherwise contemplated in Subsection III.E.2(b) above. 4. Usage. Carvana will not use Vehicles illegally or improperly and will hold and consider them as inventory held in the ordinary course of business (including without limitation for repair, restoration, reconditioning, storage, exhibition, sale or lease to retail customers). 5. Inspection. Without any advance notice to Carvana, each of the Ally Parties may at all times have access to, examine, audit, appraise, verify, protect, or otherwise inspect the Vehicles (to the extent not in transit to a customer after sale) wherever located as frequently as each of the Ally Parties elects. The inspection may include examination and copying of all documents, titles, certificates of origin, invoices, instruments, chattel paper, computer records, bank statements, and all other books and records of the Carvana of or pertaining to the Vehicles or to determine compliance with this Agreement. Bank and Ally each have Carvana’s continuing consent to enter the Carvana’s premises to carry out inspections. In connection with the inspection, the Ally Parties may be assisted by, cooperate with, or discuss the financial and business affairs of Carvana with any of the officers, owners, employees, sureties, creditors, or agents of Carvana. Notwithstanding anything in this Agreement to the contrary and, the Ally Parties will not conduct such inspection and/or audit more than one (1) time in any calendar month unless a Default occurred and has not been cured to the Ally Parties’ satisfaction. 6. Report of Damage, Loss. Concurrent with discovery that a Vehicle has been destroyed, lost, stolen, or missing, Carvana will notify each of the Ally Parties of the discovery by reporting the Vehicle in the reports delivered pursuant to Section III.G.1. In addition, Carvana will notify each of the Ally Parties if more than 10% (based on clean wholesale value) of the Vehicles at, or attributable to, any Carvana retail location are damaged. Carvana must use reasonable means to diligently repair and restore such Vehicle to its original condition, replace, or locate any of these Vehicles, and keep the Ally Parties apprised of these efforts. 7. Risks. Neither of the Ally Parties has any risk or responsibility concerning the ownership, location, condition, usage, inspection, or disposition of any Vehicle or other Collateral whether or not permitted by this Agreement, including fire, theft, vandalism, mischief, collision, acts of terrorism, acts of God, property damage, personal injury, public liability, and the like (“Risks”). Carvana bears and assumes the Risks, unless imposed by law on another person and except to the extent of any insurance proceeds actually received by the Ally Parties. Carvana will indemnify and hold harmless Bank and Ally against all Risks, including injury and damage to persons, property, or Collateral caused by any of these Risks. 8. Insurance. Except to the extent that both of the Ally Parties obtain insurance for themselves on one or more of the Risks, Carvana must acquire and maintain one or more policies of insurance on losses which may arise as a consequence of the Risks on any of the Vehicles or, as requested by either or both of the Ally Parties, on other Collateral, in


 
16 such amounts and with such terms as Carvana and the Ally Parties deem reasonably adequate for the conduct of Carvana’s business and the value of the Vehicles. Each of the Ally Parties must be named as a loss payee, as each of their interests may appear. Carvana must provide each of the Ally Parties with one or more certificates of insurance evidencing compliance with this Subsection III.E.8. F. Representations and Warranties of Carvana. Carvana represents and warrants to each of the Ally Parties the accuracy and completeness of each of the following statements as of the Effective Date. Carvana will immediately notify each of the Ally Parties of any known or expected material change to any of these statements. Otherwise, they are deemed as continuing and reaffirmed each time either of the Ally Parties provides Inventory Financing to Carvana. 1. Carvana Existence. Carvana is duly formed, constituted, and is in good standing in the jurisdiction in which it is located, as “location" is determined under Article 9 of the Uniform Commercial Code, as amended from time to time. Carvana has all government and other permits, licenses, authorizations, and approvals necessary to do business lawfully in the jurisdiction in which any of its business operations are located. 2. Carvana Authorization. Carvana is authorized and empowered to execute and deliver this Agreement and to do all things necessary and appropriate to fulfill and implement the terms and conditions of this Agreement. 3. Legal Compliance. Carvana is in material compliance with all federal, state, and local laws, regulations, and ordinances. 4. Financial Condition. Information on the financial condition of Carvana which has or may be submitted to either or both of the Ally Parties, either directly or indirectly (e.g., through a Vehicle Seller), by Carvana or an agent of Carvana (e.g., accountant), fairly presents the financial condition of Carvana in accordance with generally accepted accounting principles applied on a consistent basis. 5. Relationship of Ally Parties and Carvana. The relationship between each of the Ally Parties and Carvana is one of creditor and debtor, respectively, based upon this Agreement and/or Other Financing accommodations. There is no fiduciary, trust, representative, confidential, partnership, or other special relationship between either of the Ally Parties and Carvana. The Ally Parties do not have and will not have any investment in Carvana, whether equity or otherwise. Carvana is not a counselor, advisor, agent or legal or another representative of Bank or Ally. Neither Bank nor Ally is a counselor, advisor, agent, or legal or other representative of the Carvana, except for the limited power of attorney expressly described in Subsections III.D.4. and 7. above and Subsections III.J.12. and III.K.18. below, and each of them recognize the ability, importance, and freedom to consult with any accountants, attorneys, agents, advisors, and business consultants of their choice in connection with the review, execution, and administration of this Agreement. Neither of the Ally Parties controls, supervises, or manages Carvana. 6. Relationship with Vehicle Sellers. The Ally Parties do not represent the interests of any Vehicle Seller. The relationships of each of the Ally Parties and Carvana to any Vehicle


 
17 Seller are separate and distinct from one another. Neither of the Ally Parties is under the control of any Vehicle Seller, despite any business, consultative, investment, ownership, legal, or other relationship either of the Ally Parties may have with one or more Vehicle Seller. Nothing in this Agreement obligates Carvana to obtain Inventory Financing from the Ally Parties based on any relationship that either of the Ally Parties may have with one or more Vehicle Sellers. 7. Controlled Account(s). All proceeds of the Collateral consisting of cash, cash equivalents, or other collections (the “Ally Proceeds”) are transferred directly into the Controlled Accounts and are transferred out of the Controlled Accounts directly to the Operating Account, as outlined on the Funds Flow Certificate. No funds consisting of the proceeds of the collateral of any party (other than the Ally Parties and parties who have a junior security interest in the Collateral with the prior written consent of the Ally Parties, in which case no proceeds of any such parties’ collateral other than the Collateral) have been deposited into or held at the Controlled Accounts. G. Additional Promises of Carvana. Carvana will: 1. Provide (directly or by posting to a secure site accessible by the Ally Parties) each of the Ally Parties with accurate and complete information, data, books, records, documentation, and the like, concerning: (a) All financial and business matters of Carvana, upon request by either or both of the Ally Parties. (b) Any of the following proposed or actual changes, immediately: (i.) the Carvana’s name, address, tax status, entity, structure. (ii.) the Carvana’s solvency; and (iii.) any change in ownership of the Carvana. (c) All financial and other reports made, and information provided to any Vehicle Sellers and will allow each of the Ally Parties direct access to all such reports and information, and upon request by either or both of the Ally Parties, provide copies of such reports and information. (d) Daily reports about the Vehicles (the “Vehicle Report”), including (i) location of all Vehicles, Vehicle titles, and Vehicle keys and (ii) the sum of the collateral values of Carvana’s total motor vehicle inventory (i.e. sum of acquisition costs, buyers fees, and parts and labor costs) ("Total Inventory Value”). (e) A written report in form reasonably satisfactory to the Ally Parties identifying the Minimum Balance Mark Vehicles as of the last day of each month, and any other date as may be reasonably requested by the Ally Parties; the written report will include at least the VIN of each Minimum Balance Mark Vehicle and the date that such Vehicle was sold. Such report


 
18 must be delivered to the Ally Parties no later than the fifth day of the following month (e.g., January report must be delivered by February 5th). 2. To the extent not publicly available, provide audited financial statements within 120 days after the end of each of its fiscal years, and unaudited financial statements within 60 days after the end of the first three fiscal quarters of each fiscal year. 3. At all times, remain in good standing under, and have not received or sent notice of termination of, any contracts, franchise agreements, dealer sales and service agreements, and the like, provided by Vehicles Sellers which manufacture or distribute new Vehicles to Carvana. 4. So long as Carvana owes any debt to Bank or until Bank otherwise agrees in writing, maintain at all times a Credit Balance (as defined in Carvana’s Fourth Amended and Restated Credit Balance Agreement, dated September 1, 2023, as such agreement may be further amended, modified, or replaced (the “Credit Balance Agreement”)) of at least: (a) 12.5% of the total principal amount owed to Bank for used vehicle inventory financed by Bank under this Agreement if such principal amount divided by the Total Inventory Value is less than or equal to 49.99%; (b) 17.5% of the total principal amount owed to Bank for used vehicle inventory financed by Bank under this Agreement if such principal amount divided by the Total Inventory Value is equal to or greater than 50% and less than or equal to 59.99%; (c) 22.5% of the total principal amount owed to Bank for used vehicle inventory financed by Bank under this Agreement if such principal amount divided by the Total Inventory Value is equal to or greater than 60% and less than or equal to 69.99%; (d) 25% of the total principal amount owed to Bank for used vehicle inventory financed by Bank under this Agreement if such principal amount divided by the Total Inventory Value is equal to or greater than 70%; Carvana will increase the Credit Balance, as required by this subsection, no later than 5:00 pm Eastern Time based on the Total Inventory Value listed in the previous day’s Vehicle Report. 5. Maintain at all times unrestricted cash, cash equivalents and availability in operating lines of credit, excluding amounts restricted pursuant to the terms of the Credit Balance Agreement between Carvana and Bank, in an amount not less than 20.0% of the credit limit of the Credit Line. 6. Maintain, at all times, at least 5% equity in its inventory, calculated as the amount expressed as a percentage equal to (a) 1 minus


 
19 (b) the amount of (i.) total Wholesale Outstandings divided by (ii.) with respect to Eligible Vehicles, 100% of the sum of: ■ the purchase price of such Vehicle net of unpaid lien payoffs, ■ fees charged by an auction in connection with the purchase of such Vehicle, ■ post-sale inspection fees in connection with the purchase of such Vehicle, and ■ the reconditioning parts, repair parts, and related labor cost with respect to such Vehicle. "Eligible Vehicles” means Vehicles that Carvana acquired by any means, excluding each Exception Vehicle. “Exception Vehicle” means a Vehicle for which any part of the purchase price remains unpaid; a Vehicle that is or has been subject to a consumer lease from Carvana or an affiliate of Carvana; and/or a Vehicle provided to a Carvana employee or other representative for long-term use (i.e., a company vehicle). (the foregoing calculation will not include any costs related to transportation with respect to a Vehicle). 7. Promptly notify the Ally Parties of any material reduction in availability of loans, financing, credit lines, or other credit accommodations provided or made available by any bank, finance company, or other source. 8. Deposit or cause to be deposited all Ally Proceeds according to the Funds Flow Certificate and, will only directly transfer Ally Proceeds from the Controlled Accounts into the “Operating Account” on Exhibit B annexed to the Funds Flow Certificate (the “Operating Account”), and will not directly deposit Ally Proceeds into any account other than the Controlled Accounts. Carvana will not deposit or cause to be deposited funds consisting of the collateral of any party other than the Ally Parties (other than parties who have a junior security interest in the Collateral with the prior written consent of the Ally Parties, in which case no proceeds of any such parties’ collateral other than the Collateral) into the Controlled Accounts. For the avoidance of doubt, Ally Proceeds may be transferred at any time out of the Operating Account to the extent such transfer does not otherwise violate this Agreement or the Intercreditor Agreement. 9. Cause all Ally Proceeds received by Carvana to be transferred directly to a Controlled Account, regardless of the source from which such Ally Proceeds were received by Carvana, as follows (i) with respect to Ally Proceeds constituting cash or other forms of payment that are immediately transferrable, on a daily basis and (ii) with respect to Ally Proceeds constituting checks, ACH transfers or other forms of payment that are not


 
20 immediately transferrable, as promptly as such checks, ACH transfers or other forms of payment can be processed in the ordinary course of business. 10. Not change the accounts into which the Ally Proceeds will be directly deposited or create any new accounts into which Ally Proceeds may be directly deposited without the prior written consent of the Ally Parties and providing the Ally Parties with a Deposit Account Control Agreement (if such accounts are additions to, substitutions of, or replacements of, the Controlled Accounts) with respect to such new accounts in form and substance satisfactory to the Ally Parties. 11. At all times maintain a minimum cash balance in the Operating Account, of immediately available funds, equal to no less than all amounts received from the sale of Vehicles or proceeds of Vehicles whereby principal is owed by Carvana to the Ally Parties under Subsection III.C.2(a)(i) (such Vehicles are the “Minimum Balance Mark Vehicles”). 12. Not grant a security interest over, pledge, or permit any confiscations, assessments, liens, or encumbrances on, the Operating Account or any Controlled Account, except for liens on the Operating Account or any Controlled Account, as applicable, (a) that constitute non-consensual liens permitted under Subsection III.D.3 or (b) in favor of the depository institution holding such Operating Account or such Controlled Account, as applicable, specifically for (i) fees or charges for the maintenance and administration of the Operating Account or the Controlled Account, as applicable, (ii) settlement amounts, or (iii) returned items. For the avoidance of doubt, this covenant is in addition to, and does not replace, the prohibition on encumbering the Controlled Accounts in Subsection III.D.3. The Ally Parties are permitted to note this covenant in financing statements and other public filings and to provide notices to third parties of all restrictions outlined in this Agreement that prohibit encumbering the Ally Parties’ Collateral and the accounts described in this Subsection III.F.13. 13. Provide, or cause the depository bank(s) maintaining any Controlled Accounts or the Operating Account to provide, (i) bank statements no later than the 5th day of each month to the Ally Parties and (ii) upon request, evidence in form and substance satisfactory to the Ally Parties to confirm compliance with the terms of this Agreement. 14. Not make any payment or prepayment (whether in respect of a mandatory prepayment or voluntary prepayment) of any amount owed pursuant to the Junior Debt Documents unless, immediately before and after giving effect to any such payment or prepayment, no Default has occurred or is continuing or would be expected to result therefrom. 15. Not amend, restate, amend and restate, extend, supplement, or otherwise modify any Additional Senior Debt Document or Second Priority Debt Document to the extent that such amendment, restatement, amendment and restatement, extension, supplement or modification would be in violation of the terms or conditions of the Intercreditor Agreement or any Initial First Lien Inventory Financing Document (as defined in the


 
21 Intercreditor Agreement as in effect on the date such Intercreditor Agreement is executed), without the prior written consent of the Ally Parties. 16. Provide and make reasonable efforts to cause all consignors who have consigned vehicles to Carvana to provide, the following information to the Ally Parties to ensure that the Ally Parties have not and will not floorplan such Consigned Vehicles or include such Consigned Vehicles in calculating Carvana’s equity in its inventory: vehicle identification number, vehicle ownership status, proof of ownership, and physical location. 17. Within thirty (30) calendar days of the filing or acquisition of any intellectual property or any license (other than an off-the-shelf or non-exclusive license) in relation thereto constituting Collateral by Carvana (or such longer period as agreed to in writing by the Ally Parties in their sole discretion), Carvana will notify Ally in writing, deliver a new executed intellectual property security agreement, and cooperate with the Ally Parties’ perfection of the Security Interest in such Collateral as required in Subsection III.D.4. 18. Not transfer or otherwise dispose of, in any dispositions other than retail sales to consumers in the ordinary course of business, 10% or more of its Vehicles (whether nor not such Vehicles are Inventory Financed Vehicles), to one or more parties (whether nor not such parties are affiliated), whether in one or a series of transactions occurring in a seven (7) calendar day period, without first obtaining the Ally Parties’ prior written consent to such sale or transfer. 19. Within fifteen (15) calendar days of the end of each calendar quarter, deliver an Officer’s Certificate in the form attached as Exhibit 2 to this Agreement certifying compliance with the representations, warranties, promises, and covenants contained in this Agreement. H. Default by Carvana. An occurrence of any one or more of the following events constitutes a default under this Agreement (“Default”): 1. Failure of Carvana to pay when due the full amount owing to either of the Ally Parties under Sections III.B or C above. 2. Material jeopardy to 10% or more of the Collateral (based on clean wholesale value) and such jeopardy has not abated for a period of two (2) calendar days after notice thereof by either of the Ally Parties. 3. The breach of, or the failure of Carvana to fully comply with or duly perform, any term, condition, or promise of this Agreement or any other Obligation (other than failure of the Carvana to pay any amount due and owing under Sections III.B and C) and such failure continues unremedied for a period of five (5) business days after notice thereof by either of the Ally Parties. 4. Any representation, statement, or warranty made by Carvana to either of the Ally Parties in this Agreement or otherwise, which was false or materially misleading when made.


 
22 5. The inability of Carvana to pay debts as they mature, or any proceeding in bankruptcy, insolvency, or receivership, instituted by or against Carvana or Carvana’s property. 6. This Agreement is unenforceable or the security interest in the collateral created by this Agreement ceases to be in full force and effect. 7. An event or circumstance occurs that has a material adverse effect on the business, condition (financial or otherwise), operations, performance or properties of Carvana, or the ability of Carvana to perform its respective obligations under this Agreement or any of the following material financial agreements or obligations: (a) any mortgage, indenture or credit agreement having an aggregate principal amount equal to or exceeding $50.0 million; (b) any contract or other agreement providing for payments in excess of $25.0 million per annum; and (c) any lease for a facility where more than 5% of the Carvana’s Vehicles are stored. 8. An “Event of Default” (or similar term) under any Junior Debt Document (after giving effect to all notice requirements and grace and cure periods thereunder); provided that unless the Ally Parties have already demanded the immediate payment in full of the Obligations pursuant to Subsection III.J.2, this Subsection III.H.8 shall not apply to any such “Event of Default” that is (a) cured by the relevant Note Parties or (b) with respect to which the requisite holders of indebtedness under the applicable Junior Debt Document have agreed to waive in full (including in the form of any permitted amendment) such “Event of Default” such that it is no longer continuing under the applicable Junior Debt Document and the Ally Parties have received written evidence of such waiver and the cessation of the “Event of Default” under this clause (b). For the avoidance of doubt, this Subsection III.H.8 and Subsection III.H.7 are not intended to replace or limit each other, and nothing in this Section III.H.8 shall affect any other Default under this Section III.H or the Ally Parties’ rights and remedies with respect thereto. 9. A default or breach of the guaranty agreement guaranteeing any of Carvana’s obligations hereunder dated as of November 1, 2023 (as such agreement is amended, restated, amended and restated, supplemented, or otherwise modified from time to time, the “Guaranty”), by and among the Ally Parties and Carvana Group, LLC. I. Waiver and Modification of Certain Important Rights. Unless and only to the extent not expressly prohibited by law, Carvana, Bank and Ally expressly and affirmatively waive and modify certain very important rights, as follows: 1. Claims. Any and all claims, causes of action, suits, rights, remedies, disputes, complaints, defenses, and counterclaims between either or both of the Ally Parties on the one hand and Carvana on the other hand, or any of their officers, agents, employees, subsidiaries, affiliates, members, owners, or shareholders directly or indirectly arising out of or relating to the terms or subject matter of this Agreement, whether in contract, tort, equity, statute, or regulation, or pertaining to conversion, fraud, defamation, negligence, franchise, licensing, or distribution or the defect, non-conformity, price, or allocation of Vehicles by any Vehicle Seller, or otherwise, but not including actions for and enforcement of provisional remedies otherwise provided by law, equity, or


 
23 agreement between the parties, suits for debt, enforcement of security interests, or claims pursuant to Section III.J. below, (“Claim”) are subject to each of the following: (a) Claim Resolution. The resolution of any Claim (“Claim Resolution”) will occur, if at all, only in accordance with the following provisions and sequence: (i.) Informal discussion and negotiation between executive level managers of the Carvana and the Ally Party(ies) asserting a Claim or against which a Claim is asserted; (ii.) Mediation in accordance with the rules of commercial mediation as published from time to time by the American Arbitration Association, JAMS, or any other nationally recognized alternative dispute resolution organization, selected by the party against whom the Claim is being asserted; and (iii.) Binding arbitration in accordance with the rules of commercial arbitration as published from time to time by the American Arbitration Association, JAMS, or other nationally recognized alternative dispute resolution organization, selected by the party against whom the Claim is being asserted (“Arbitration”), except that the Arbitration must be decided based upon the terms and conditions of this Agreement. (b) Jurisdiction and Venue. (i.) All mediation and arbitration hearings and proceedings brought pursuant to Subsections III.I.1(a)(ii) and (iii) above shall occur at a location within fifty (50) miles of Ally’s local business office set forth in Section I.B above, or the current replacement for it. (ii.) The enforcement of any Claim or Claim Resolution provision and the enforcement of any Arbitration award must be brought, if at all, solely and exclusively in the state or federal court of original jurisdiction for the location of the Ally local business office set forth in Section I.B above, or the current replacement for it. (c) JURY WAIVER. BANK, ALLY, AND CARVANA WAIVE AND RENOUNCE THE RIGHT UNDER FEDERAL AND STATE LAW TO A TRIAL BY JURY FOR ANY CLAIM. 2. Choice of Law. This Agreement must be construed, interpreted, and enforced in accordance with the laws of the state of Arizona without regard to its conflict of laws rules. 3. Limitation of type and nature of damage Claims for violation. With respect to any Claim: (a) Carvana’s damages under this Agreement are expressly limited to the following: (i.) the actual dollar amount of Carvana’s economic or financial loss; and


 
24 (ii.) reasonable dollar amount of lost future profits for not more than two (2) years from the accrual date of the Claim. (b) Neither party may assert a claim for any of the following: (i.) punitive or exemplary damages, unless the Claim would constitute a felony under the law of the state indicated in Subsection III.1.2, above; or (ii.) consequential and incidental damages. (c) Any liability of either Ally Party to Carvana related to any Claim is limited to and will not exceed the amount of total Interest assessed by the Ally Party(ies) against whom the Claim is brought and actually paid by Carvana under this Agreement in the twenty-four (24) calendar months immediately preceding accrual of the Claim. 4. Notification of information to Others. Bank and Ally each have the right, but not the obligation, to notify guarantors, sureties, Vehicle Sellers, Account Debtors, participants, permitted assignees, and other third parties (e.g., owners, officers, etc.) of the terms, administration, or performance of this Agreement. 5. Information From and To Third Persons. (a) Carvana irrevocably and continuously consents to the disclosure of all types and kinds of information in any format concerning the Carvana by third persons to each of the Ally Parties and the obtaining of information by each of the Ally Parties from third persons, including, by way of example, credit, financial, and business information, whether of direct actual experience or obtained from other sources. (b) Notwithstanding the provisions of Section III.1.6, Carvana agrees that (i) any Ally Party may disclose any data, documentation, materials or other information received by it from Carvana, its affiliates or otherwise in connection with this Agreement or the transactions contemplated thereunder to any of its permitted assignees or participants or their respective affiliates and (ii) any such permitted participant or assignee may share any fee letters or other agreements they enter into with Carvana or any of its affiliates in connection with this Agreement or the transactions contemplated thereunder (including any assignment or participation thereof) with any of the Ally Parties or their respective affiliates. 6. Confidentiality. (a) Unless prior written approval is obtained from Carvana, the Ally Parties will not disclose Carvana’s Confidential Financial Information to any third person or entity, other than state or federal regulators that have authority over the Ally Parties, or third persons or entities who provide services to the Ally Parties and who are under an obligation of confidentiality to the


 
25 Ally Parties. In this Section III.1.6, “Confidential Financial Information” means any financial information about Carvana or its subsidiaries, including, but not limited to, number of units sold, received by either or both Ally Parties from Carvana that: (i) is marked “Confidential”; and (ii) was not publicly available or previously known to the Ally Parties. The Ally Parties shall use Carvana’s Confidential Financial Information only for legitimate business purposes in connection with existing or proposed transactions between Carvana and either or both Ally Parties. (b) The Ally Parties acknowledge the Confidential Financial Information protected by the terms of this Section III.I.6 is of a special character, such that money damages would not be sufficient to compensate Carvana for any unauthorized use or disclosure. The Ally Parties agree that injunctive and other equitable relief may be pursued to prevent any actual or threatened unauthorized use or disclosure of Confidential Financial Information. The remedy stated above may be pursued in addition to any other remedies available at law or in equity. (c) The Ally Parties acknowledge that United States securities laws prohibit any person who has material, non-public information from purchasing or selling Carvana’s publicly traded securities or from communicating such information to any other person under circumstances in which it is reasonably foreseeable that such person is likely to purchase or sell such securities. J. Default. Notwithstanding and without regard to the provisions of Section III.I. above, in the event of Default by Carvana, then either or both of the Ally Parties may exercise any one or more of the following provisional rights and remedies in addition to those otherwise provided in Section III.D.5 of this Agreement and by law. These provisional rights and remedies are cumulative and not alternative, are non-exclusive, and may be enforced successively or concurrently. The single or partial exercise of any right or remedy does not waive or exhaust any other rights or remedies or waive any present or future Default of any kind. Unless and until a Default is completely remedied to the Ally Parties’ satisfaction: 1. Suspension. The Ally Parties may suspend the Credit Line immediately. Notwithstanding any notice periods provided in this Agreement, such suspension may occur without notice to the Carvana. 2. Demand. Either or both of the Ally Parties may demand at any time immediate payment in full of all Obligations owed by Carvana to such Ally Party(ies). 3. Repossession of Collateral. Either or both of the Ally Parties may take immediate possession of the Collateral, without demand, further notice to or consent of Carvana, and with or without legal process. Upon request by either or both of the Ally Parties, Carvana must assemble the Collateral and make it available to such Ally Party(ies) at a reasonably convenient place designated by such Ally Party(ies), including the Carvana premises. Carvana irrevocably authorizes and empowers each of the Ally Parties and their agents to enter upon the premises where the Collateral is located and remove it or render portions of it unusable (“Collateral Recovery”). Carvana irrevocably waives any bonds, surety, or


 
26 security which may be required by any rule, law, or procedure in connection with Collateral Recovery. 4. Suit at Law or in Equity. Either or both of the Ally Parties may institute proceedings in a proper court of law or equity to enforce any and all provisional remedies such Ally Party(ies) have at law or equity, including injunctive relief and action for possession of Collateral, an order for accounting, appointment of a receiver or examiner, or the like. Either or both of the Ally Parties may apply for and have granted any equitable or other legal relief appropriate to enforce any right or remedy including specific performance and the issuance of any ex parte preliminary injunction to protect the Collateral. 5. Consolidation of Collateral. Upon request by either or both of the Ally Parties, Carvana must consolidate and assemble the Collateral to minimize the number of collateral locations in order to facilitate the Ally Parties’ rights to inspect, monitor, and liquidate Collateral. 6. Refrain from Movement or Disposition. Upon request by either or both of the Ally Parties, Carvana will: (a) cease the movement of all Vehicles or other Collateral, including but not limited to the movement of all funds from the Controlled Accounts; and (b) refrain from selling, leasing, or otherwise disposing of any Vehicles or other Collateral without the prior written consent of each of the Ally Parties. 7. Turnover of All Proceeds. All amounts received by Carvana upon the sale, lease, or other disposition of any Vehicle must be paid to the Ally Parties even if it exceeds the specific amount for which the Ally Parties provided Inventory Financing for that Vehicle. Payments may be applied by the Ally Parties to the Obligations, as determined by the Ally Parties, unless otherwise required by law. 8. Direct Collection of Collateral. Either or both of the Ally Parties may make direct collection of any Collateral in the possession or control of any third party including but not limited to, chattel paper, accounts, accounts with Vehicle Sellers, instruments, and proceeds, which proceeds will include, but not be limited to funds held in the Controlled Accounts. Pursuant to the terms of an applicable Deposit Account Control Agreement, the Ally Parties may direct the financial institution(s) holding the Controlled Accounts to pay over all funds in the Controlled Accounts to the Ally Parties, and Carvana will not interfere or attempt to contravene such direction; provided, it being understood that the Ally Parties will rescind any notice of exclusive control (or the equivalent thereof) over such Deposit Accounts subject to the Deposit Account Control Agreement fourteen (14) business days after the date which all Defaults have been cured provided no other rights have been asserted in such Deposit Accounts.” 9. Disposition of Collateral. Following total or partial Collateral Recovery, either or both of the Ally Parties may sell, lease, or otherwise dispose of all or any portion of the Collateral not less than ten (10) calendar days after giving Carvana written notice of the public or private sale or as permitted by law which it proposes for the account of Carvana. The sale of Vehicles at an auction at which only other dealers or Vehicle Sellers are generally invited to attend is deemed to be a "private sale."


 
27 10. “Commercially Reasonable” Defined. Any of the following, nonexclusive, methods of Collateral disposition are deemed “commercially reasonable” in accordance with Article 9 of the Uniform Commercial Code: (a) repurchase of any Vehicle, parts, or accessories manufactured by the original Vehicle Seller pursuant to the terms of a repurchase agreement between such Ally Party and Vehicle Seller. (b) sale of any parts or accessories to the highest bidder in an auction sale, in lieu of a sale to a Vehicle Seller pursuant to a repurchase agreement, where the proceeds to either or both of the Ally Parties are reasonably believed to be higher than they would be under the repurchase agreement. (c) sale to the highest cash bid from dealers in the type of property repossessed, whether in bulk or parcels; and (d) sale at any physical or virtual auction, including SmartAuction, at which only dealers of multiple or single Vehicle manufacturer are generally invited to attend. 11. Deficiency. Carvana must fully and promptly pay to each of the Ally Parties any deficiency remaining after disposition of the Collateral, except to the extent expressly modified by each of the Ally Parties in writing. 12. Limited Power of Attorney. Carvana hereby irrevocably appoints each Bank and Ally, acting through any of their respective officers and employees, its true and lawful attorney for and in its name, stead, and behalf as if fully done by Carvana, to sign, endorse, execute, negotiate, compromise, settle, complete, and deliver: (a) any invoice, bill of sale, certificate of title, manufacturer’s certificate of origin, application, and any other instrument or document pertaining to title or ownership or the transference thereof of any Collateral. (b) any financing statement, notice, filing, or document pertaining to the enforcement of the Security Interest in Collateral; and (c) any check, draft, certificate of deposit, credit voucher, or any other medium of payment, insurance claims, proof of loss, instrument, or document pertaining to or proceeds of any Collateral. This limited power of attorney is coupled with an interest and may be relied upon by any third party without any duty to inquire as to its continued effectiveness. Neither Bank nor Ally will be liable for any acts or omissions, nor for any error of judgment or mistake of law or fact in the exercise of any authorization under this limited power of attorney. 13. Default Rate of Interest. To the extent permitted by law, each of the Ally Parties may immediately assess a default rate of Interest up to the current rate of Interest plus five percent (5%). 14. Duty of Care. Neither of the Ally Parties has any duty as to the collection or protection of Collateral, nor as to the preservation of any rights pertaining to it, except for the use of


 
28 reasonable care in the custody and preservation of the Collateral when in the possession of such Ally Party. K. Additional Provisions. 1. Authenticity and Authority. Each of the Ally Parties may rely and act upon any form of communication purportedly sent by Carvana as the authentic and duly authorized act of Carvana, in the implementation or furtherance of the purposes of this Agreement, whether by electronic, computer, telegraphic, facsimile, telephonic, personal or paper delivery, transmission, or otherwise; provided such Ally Party: (a) acts in good faith. (b) has no actual knowledge of information to the contrary; and (c) the practice is customary with dealers generally or Carvana specifically. The Ally Parties have no obligation to scrutinize, inquire, or confirm any communication. 2. Written Waivers Only. A waiver, release, estoppel, or defense of any provision of this Agreement is effective only if it is in writing signed by the party sought to be bound by it. (a) No course of dealing nor the delay or failure of either or both of the Ally Parties to enforce any right or remedy, in whole or in part, to demand payment or to declare an event of Default under this Agreement will: (i.) alter or affect any of Carvana’s obligations or such Ally Party’s(ies’) rights and remedies; or (ii.) operate as a waiver, release, estoppel, or defense thereof. (b) Any notice to or demand on Carvana by either or both of the Ally Parties in any event not specifically required under this Agreement does not entitle Carvana to any other or further notice or demand in the same, similar, or other circumstances unless specifically required by this Agreement. (c) There can be no waiver of this Subsection III.K.2, except in writing signed by the party against whom the alleged waiver is asserted. Reliance by any party on an oral representation will be deemed unreasonable. 3. Assignment. Carvana must not assign or cause the transfer of any duties or obligations under this Agreement without the express written consent of each of the Ally Parties. Each of the Ally Parties may freely (i) assign its interests, rights, duties, and obligations under this Agreement, so long as any assignee assumes all obligations under this Agreement or (ii) grant participations with respect to its interests, rights, duties and obligations under this Agreement. For the avoidance of doubt, the Carvana must pay all expenses and reimburse each of the Ally Parties for any cost, expense, or other expenditures, including reasonable attorney fees and legal expenses, that arise in connection with any participations granted with respect to its interests, rights, duties, and obligations under this Agreement.


 
29 4. Amendments. No amendment of any provision of this Agreement is effective without the written, signed agreement of Carvana and the Ally Parties. 5. Use of Tracking Devices. If Carvana decides, in its sole discretion, to acquire internet accessible reporting with respect to any tracking device in or on any Vehicle used in order to locate the Vehicle, subject to applicable law, Carvana will provide the Ally Parties with access to such reporting. 6. Definitions and Word Meanings. The word “may” or any other term in this Agreement signifying a permissive, elective, or optional right of a party to act or decide, or to refuse to act or decide, will mean and be construed as providing the complete and absolute prerogative of that party to do so in its sole, unfettered discretion. The word “will” be a mandatory word denoting an obligation to pay or perform. Otherwise, unless the context otherwise clearly requires, the terms used in this Agreement must be given the meaning ascribed to them in accordance with the capitalized definitions established throughout this Agreement; the Uniform Commercial Code, as amended from time to time; and common and ordinary usage in law and commercial practice, respectively. 7. Section Captions. The captions inserted at the beginning of each article, section, and subsection are for convenience only and do not limit, enlarge, modify, explain, or define the text thereof nor affect the construction or interpretation of this Agreement. 8. Termination. This Agreement is effective until terminated upon the earlier of the Maturity Date (as such date may be extended by agreement of the parties hereto); an event of Default, at the non-defaulting party’s option exercised by sending written notice of termination to the defaulting party; or the parties mutually agree in writing to terminate the Agreement. Termination will not relieve any party from any duty or obligation incurred, or right, waiver, modification, or benefit bestowed, prior to the effective date of the termination. 9. Binding. This Agreement is binding on Bank, Ally, and Carvana and their respective successors, administrators, and assigns. 10. No Third-Party Beneficiary. Except as outlined in Section III.D, no Vehicle Seller or any person (other than Bank, Ally, and Carvana) may rely on this Agreement, or any term or provision contained in this Agreement. 11. Severability. Any provision of this Agreement prohibited by law is ineffective only to the extent of the prohibition without invalidating the remaining provisions of this Agreement. 12. Notice. Any notice required to be given by this Agreement or by law is deemed reasonably and properly given if sent to the other party within the time frames specifically set forth in this Agreement, and if no timeframe for notice of an action or event is specified, at least ten (10) calendar days, at the address set forth in Section I. above by any one of the following nonexclusive methods: (a) United States certified, registered, or first-class mail, postage prepaid. (b) Use of a commercially recognized express delivery service.


 
30 (c) Electronic mail or facsimile transmission; or (d) Personal delivery. 13. Separate Credit Accommodations. Despite the fact that Ally may be acting as a servicer or agent on behalf of Bank, Carvana recognizes that Ally and Bank are providing separate credit accommodations to Carvana with the terms consolidated in a single document and credit line for the convenience of the parties. Bank is not responsible for the performance or conduct of Ally and Ally is not responsible for the performance or conduct of Bank. Carvana shall not assert against Bank any claim, defense or set-off relating to Ally and Carvana will not assert against Ally any claim, defense or set-off relating to Bank. This Agreement does not create any rights and obligations between Ally and Bank. 14. Time of the Essence. Time is of the essence as to this Agreement. There is no grace period, right to cure, or other indulgence provided in the terms and conditions of this Agreement unless expressly provided for in this Agreement or in a separate writing signed by the party against whom it is asserted. 15. Entire Agreement. This document contains the entire agreement of Bank, Ally, and Carvana concerning the subject matter set forth herein. There are no other oral or implied agreements, understandings, or representations between them. Carvana has not relied on any statement, promise, or representation made by anyone connected with Bank or Ally, except as provided in this Agreement or any related document. 16. No Interpretive Presumptions. The language in this Agreement will be construed according to the fair and usual meaning of the language and will not be strictly construed for or against either party. 17. Continued Cooperation. Carvana will execute and deliver to each of the Ally Parties any and all documents, notices, instruments, and other writings and perform all acts necessary and appropriate to fully implement the terms and conditions of this Agreement. Carvana hereby irrevocably appoints each Bank and Ally, acting through any of their officers and employees, its true and lawful attorney for and in its name, stead and behalf as if fully done by Carvana to execute, complete and deliver any other document, instrument, or agreement in connection with this Agreement to supply any omitted information and correct any patent errors in any of them. This limited power of attorney is coupled with an interest and may be relied upon by any third party without any duty to inquire as to its continued effectiveness. Neither Bank nor Ally will be liable for any acts or omissions, nor for any error of judgment or mistake of law or fact in the exercise of any authorization under this limited power of attorney. 18. Use of Pronouns. All personal pronouns, whether used in the masculine, feminine or neuter gender, will include all other genders; the singular will include plural, and the plural will include the singular. 19. Counterparts. This Agreement may be signed in one or more counterparts, each of which is deemed an original and all of which taken together constitute one and the same agreement. This Agreement and any amendment hereof or certificate provided pursuant to this Agreement may be manually or electronically signed and transmitted by email or other means of electronic communication or by an internet-based e-signature platform.


 
31 Delivery of an executed counterpart of a signature page to this Agreement by facsimile or other electronic transmission (including PDF) will be effective as delivery of a manually executed counterpart. The words “execution,” “signed,” “signature,” and words of like import in this Agreement and any amendment hereof or certificate relating hereto will be deemed to include electronic signatures and the keeping of records in electronic form. Manual or electronic signatures appearing on electronically transmitted documents will be treated as original signatures for all purposes under applicable law (including admission into evidence in any legal proceeding), including without limitation, the Federal Electronic Signatures in Global and National Commerce Act and any state laws based on the Uniform Electronic Transactions Act and the parties to this Agreement waive any objection to the contrary. [Signatures on Following Page]


 
32 DocuSign Envelope ID: 2335508C-D174-4960-B3D2-F12199320A44 Signature Page to Amended and Restated Inventory Financing and Security Agreement Ally Bank By: /s/ Cindy Balint Name: Cindy Balint Title: Authorized Representative Ally Financial Inc. By: /s/ Cindy Balint Name: Cindy Balint Title: Authorized Representative CARVANA, LLC By: /s/ Paul Breaux Name: Paul Breaux Title: Vice President


 
33 EXECUTION VERSION FUNDS FLOW CERTIFICATE September 1, 2023 This Funds Flow Certificate (“Certificate”) is delivered in accordance with the Inventory Financing and Security Agreement, dated as of September 22, 2022 (as amended by the First Amendment to Inventory Financing and Security Agreement, dated as of September 1, 2023 and as may be further amended, restated, amended and restated, supplemented or otherwise modified from time to time, the “Financing Agreement”) by and among Carvana, LLC, an Arizona limited liability company (“Dealership”) and Ally Financial Inc. and Ally Bank (the “Ally Parties”). Capitalized terms used but not otherwise defined herein shall have the respective meanings therefor set forth in the Financing Agreement. The undersigned hereby certifies to the Ally Parties, solely in such undersigned’s capacity as Vice President of Dealership, and not individually, as follows: 1. As of the date hereof, the undersigned has the title indicated below and as such is authorized to execute and deliver this Certificate on behalf of Dealership. 2. As of the date hereof, Dealership has deposited or caused to be deposited all Ally Proceeds into the “Controlled Accounts” as set forth on Exhibit A hereto, and will not directly deposit Ally Proceeds into any account other than the Controlled Accounts. 3. As of the date hereof, no funds consisting of the proceeds of the collateral of any party (other than the Ally Parties and parties who have a junior security interest in the Collateral with the prior written consent of the Ally Parties, in which case no proceeds of any such parties’ collateral other than the Collateral) have been deposited into or held at the Controlled Accounts 4. As of the date hereof, Dealership will only directly transfer Ally Proceeds from the Controlled Accounts into the Operating Account on Exhibit B hereto. 5. [Remainder of Page Intentionally Left Blank; Signature Page Follows]


 
34 DocuSign Envelope ID: 2335508C-D174-4960-B3D2-F12199320A44 CARVANA, LLC By: /s/ Paul Breaux Name: Paul Breaux Title: Vice President


 
35 [***] Redacted for confidentiality purposes. EXHIBIT A CONTROLLED ACCOUNTS 1. The Retail ACH Account identified on Exhibit B (Account No. [***]) 2. The Retail Check Account identified on Exhibit B (Account No. [***]) 3. The Retail Wire Account identified on Exhibit B (Account No. [***]) 4. The Wholesale Account identified on Exhibit B (Account No. [***])


 
36 [***] Redacted for confidentiality purposes. EXHIBIT B FUNDS FLOW DIAGRAM Retail Wire Account Account No. Loan Sale/Pledge Proceeds Retail Check Account [***] Account No. Retail ACH Account Account No. Retail Customers All Incoming Funds related to all Ally Proceeds which are cash or cash equivalents Dealership Accounts into which all Ally Proceeds consisting of cash, cash equivalents, and other collections will be deposited ( “Controlled Accounts” ) Operating Account the only account ( which may receive cash or cash equivalents from the Controlled Accounts ) . Carvana, LLC Operating Account Account No. Not subject to DACA) ( wire Wholesale Customers Wholesale Account Account No. [***] [***] [***] [***] [***] [***] [***]


 
37 Exhibit 2 Officer’s Certificate Date: [●], 20[●] This certificate (this “Certificate”) is delivered in accordance with the Amended and Restated Financing and Security Agreement, dated as of November 1, 2023 (as such agreement is amended, restated, amended and restated, supplemented, or otherwise modified from time to time prior to the date hereof, the “Financing Agreement”), by and among Carvana, LLC, an Arizona limited liability company (“Carvana”) and Ally Financial Inc. and Ally Bank (the “Ally Parties”). Capitalized terms used but not otherwise defined herein will have the respective meanings therefor set forth in the Financing Agreement. The undersigned hereby certifies (solely in such undersigned’s capacity as [●] of Carvana, and not in his/her/their individual capacity, and based upon facts and circumstances as such facts and circumstances exist as of the date hereof), on behalf of Carvana, to the Ally Parties as of the date hereof as follows: 1. He/She/They has/have the title indicated below and as such is/are authorized to execute and deliver this Certificate on behalf of Carvana. 2. All representations and warranties made by Carvana to the Ally Parties in the Financing Agreement continue to be accurate and complete. 3. Carvana is in compliance with all promises and covenants contained in the Financing Agreement, including, but not limited to, the following: a. Carvana has satisfied all requirements applicable to Vehicles subject to Advance Floorplan Accommodations as outlined in Subsection III.A.8 of the Financing Agreement and Carvana’s outstanding floorplan advances under the Advance Floorplan Accommodation do not exceed 10% of the Credit Line limit in effect as of the date of this Certificate. b. So long as Carvana owes any debt to Bank or unless Bank otherwise agrees in writing, Carvana has maintained the Credit Balance (as defined in the Fourth Amended and Restated Credit Balance Agreement (the “Credit Balance Agreement”), effective as of September 1, 2023, between Ally Bank and Carvana, as such Credit Balance Agreement may have been amended) in an amount sufficient to comply with Subsection III.G.4 of the Financing Agreement. c. Carvana’s unrestricted cash, cash equivalents, and availability in operating lines of credit, excluding amounts restricted pursuant to the Credit Balance Agreement between Carvana and Bank, is not less than 20.0% of the credit limit of the Credit Line as of the date of this Certificate. d. Carvana’s equity in its inventory, as calculated in Subsection III.G.7 of the Financing Agreement, is at least 5%.


 
38 e. All Ally Proceeds have been and are transferred directly into and are transferred out of the Controlled Accounts directly to the Operating Account as outlined on the Funds Flow Certificate. No funds consisting of the proceeds of the collateral of any party (other than the Ally Parties and parties who have a junior security interest in the Collateral with the prior written consent of the Ally Parties, in which case no proceeds of any such parties’ collateral other than the Collateral) have been deposited into or held at the Controlled Accounts. f. Carvana has caused all Ally Proceeds received by Carvana to be transferred directly to a Controlled Account, regardless of the source from which such Ally Proceeds were received by Carvana, as follows (i) with respect to Ally Proceeds constituting cash or other forms of payment that are immediately transferrable, on a daily basis and (ii) with respect to Ally Proceeds constituting checks, ACH transfers or other forms of payment that are not immediately transferrable, as promptly as such checks, ACH transfers or other forms of payment can be processed in the ordinary course of business. g. Carvana has not changed the accounts into which the Ally Proceeds are directly deposited or created any new accounts into which Ally Proceeds have been directly deposited, without the prior written consent of the Ally Parties and providing the Ally Parties with a Deposit Account Control Agreement (if such accounts are additions to, substitutions of, or replacements of, the Controlled Accounts) with respect to such new accounts in form and substance reasonably satisfactory to the Ally Parties. h. Carvana has at all times maintained a minimum cash balance in the Operating Account, of immediately available funds, equal to no less than all amounts received for Minimum Balance Mark Vehicles or proceeds of Minimum Balance Mark Vehicles whereby principal is owed by Carvana to the Ally Parties under Subsection III.C.2(a)(i) of the Financing Agreement. i. Carvana has not transferred or otherwise disposed of, in any dispositions other than retail sales to consumers in the ordinary course of business, 10% or more of its Vehicles (whether nor not such Vehicles are Inventory Financed Vehicles), to one or more parties (whether nor not such parties are affiliated), whether in one or a series of transactions occurring in a seven (7) calendar day period, without the prior written consent of the Ally Parties. j. Carvana has not granted a security interest over, pledged, or permitted any confiscations, assessments, liens, or encumbrances on the Operating Account or any Controlled Account, except for liens on the Operating Account or any Controlled Account, as applicable, (a) that constitute non-consensual liens permitted under Subsection III.D.3 of the Financing Agreement or (b) in favor of the depository institution holding such Operating Account or such Controlled Account, as applicable, specifically for (i) fees or charges for the maintenance and administration of the Operating Account or the Controlled Account, as applicable, (ii) settlement amounts, or (iii) returned items.


 
39 k. Carvana has not amended, restated, amended and restated, extended, supplemented, or otherwise modified any Additional Senior Debt Document or Second Priority Debt Document to the extent that such amendment, restatement, amendment and restatement, extension, supplement, or modification would be in violation of the terms or conditions of the Intercreditor Agreement or any Initial First Lien Inventory Financing Document (as defined in the Intercreditor Agreement), without the prior written consent of the Ally Parties. 4. No Default has occurred under the Financing Agreement and no event, circumstance, or condition has occurred or exists that with the passage of time, the giving of notice, or both, would constitute a Default under the Financing Agreement. IN WITNESS WHEREOF, the undersigned has executed this Certificate as of the date first stated above. CARVANA, LLC By: _______________________ Name: ____________________ Title: _____________________